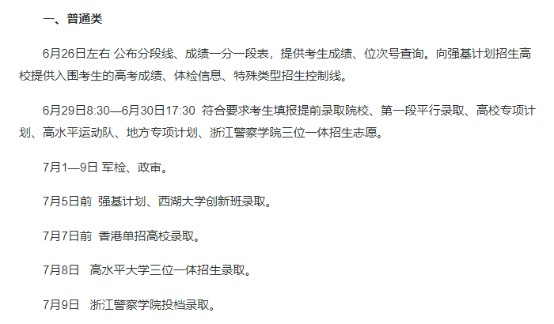
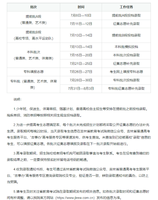
目前已有内蒙古、吉林、上海、浙江、安徽等多地
公布了高考录取进程,一起来关注。































宁夏2025年普通高校招生录取工作将于7月8日正式开始,
预计8月16日全部结束,各批次录取工作时间具体如下:













相关日程可能根据工作需要临时调整,请考生留意广西招生考试院网站发布的公告。


注:招生录取工作日程表如有变动,请以省教育考试院官微官网相关通知为准。

















内蒙古新闻网版权与免责声明:
①凡本网注明“来源:内蒙古新闻网”的所有作品,版权均属于内蒙古新闻网,未经本网授权不得转载、摘编或利用其它方式使用上述作品。已经本网授权使用作品的,应在授权范围内使用,并注明“来源:内蒙古新闻网”。违反上述声明者,本网将追究其相关法律责任。
②凡本网注明“来源:XXX(非内蒙古新闻网)”的作品,均转载自其它媒体,转载目的在于传递更多信息,并不代表本网赞同其观点和对其真实性负责。
③如因作品内容、版权和其它问题需要同本网联系的,请在30日内进行。