中国人民银行定于2025年11月25日发行中国京剧艺术普通纪念币一枚。
一、普通纪念币图案
中国京剧艺术普通纪念币正面主图案为中华人民共和国国徽,国徽上方刊“中华人民共和国”国名,下方刊年号“2025”字样,辅以中国戏曲乐器图案;背面主图案为中国京剧艺术中净角形象,局部为彩色图案,辅以装饰化图形,并刊“中国京剧艺术”及面额“5元”字样。

正面图案

背面图案
二、普通纪念币面额、规格、材质和发行数量
中国京剧艺术普通纪念币面额为5元,直径为30毫米,材质为黄铜合金,发行数量为6000万枚。各省、自治区、直辖市分配数量如下:

三、普通纪念币发行方式
中国京剧艺术普通纪念币采取预约兑换方式发行。具体工作安排如下:
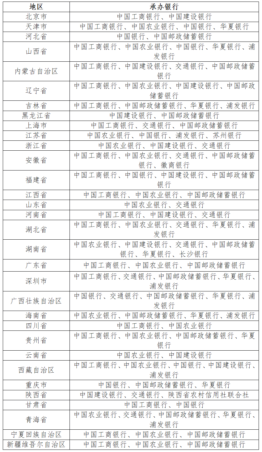
(一)承办预约兑换工作的银行业金融机构
中国工商银行、中国农业银行、中国银行、中国建设银行、交通银行、中国邮政储蓄银行、华夏银行、浦发银行、苏州银行、徽商银行、长沙银行、陕西省农村信用社联合社(以下统称承办银行)共同承担中国京剧艺术普通纪念币的预约兑换工作。各地区具体安排如下:

(二)各地预约分配数量公布
2025年11月17日前,中国人民银行分支机构将向社会公告当地中国京剧艺术普通纪念币的分配数量等信息。承办银行将在其官方网站公布中国京剧艺术普通纪念币预约兑换网点和每个网点的可预约数量等信息。
(三)预约安排
承办银行于2025年11月18日至11月19日办理中国京剧艺术普通纪念币的预约业务。公众可通过承办银行官方网站等线上渠道或在营业时间内前往承办银行公布的预约兑换网点进行预约登记,每人只能预约一次。
(四)预约核实期安排
2025年11月22日至11月24日为预约核实期。预约核实期内,未通过核查的公众可持预约登记使用的第二代居民身份证原件,前往预约登记的承办银行网点办理撤销违约记录及保留兑换资格业务。具体办理流程见《中国人民银行公告》(〔2019〕第26号)。
(五)兑换安排
承办银行于2025年11月25日至12月1日办理中国京剧艺术普通纪念币预约兑换业务。公众可按照约定的时间,持在预约系统中登记的有效身份证件,前往约定的承办银行网点办理预约兑换业务。每人最多可代5人办理预约兑换业务。若本次预约未兑换,相关信息将被记录,并影响下一次普通纪念币兑换,请预约成功的公众按时办理兑换。
中国人民银行各分支机构可根据实际情况延长中国京剧艺术普通纪念币兑换期。
(六)预约兑换限额
中国京剧艺术普通纪念币每人预约、兑换限额为20枚。
(七)身份证件要求
中国京剧艺术普通纪念币预约、兑换、核实的有效身份证件必须为第二代居民身份证原件。代他人办理的,须提供代办人和被代办人的有效第二代居民身份证原件。由于第二代居民身份证原件遗失、未成年人未办理第二代居民身份证等原因,无法出具第二代居民身份证原件的,可以使用户口簿、临时居民身份证办理。
(八)预约兑换信息公布
中国人民银行、承办银行将在中国京剧艺术普通纪念币预约和兑换期的每个工作日,在其官方网站公布全国各地区网上预约、现场预约及预约兑换进度。中国人民银行上海总部,各省、自治区、直辖市及深圳市分行将在中国京剧艺术普通纪念币预约和兑换期的每个工作日,在其官方网站公布辖区各地网上预约、现场预约及预约兑换进度,在中国京剧艺术普通纪念币发行期间公布全国各省(区、市)监督举报电话。欢迎公众查询并监督。
四、中国京剧艺术普通纪念币公众防伪特征
(一)疏密齿
硬币外缘分布有疏密排列的丝齿。
(二)隐形图文
将硬币倾斜适当角度,在背面图案两个人物中间位置可观察到隐形图文“净”。
(三)微缩文字
背面人物肩膀位置可观察到微缩文字“J”。

五、中国京剧艺术普通纪念币与现行流通人民币职能相同,与同面额人民币等值流通。
中国人民银行
2025年10月27日





